Fully Homomorphic Encryption Scheme for Securing Cloud Data

Mohammed Anwar Mohammed, Tara Nawzad Ahmad Al Attar

Department of Computer Science, College of Science, University of Sulaimani, Sulaimaniyah, Iraq

Corresponding author’s e-mail: Tara Nawzad Ahmad Al Attar, Department of Computer Science, College of Science, University of Sulaimani, Sulaimaniyah, Iraq . E-mail: tara.ahmad@univsul.edu.iq
Received: 19-07-2023 Accepted: 23-09-2023 Published: 10-10-2023
DOI: 10.21928/uhdjst.v7n2y2023.pp40-49


ABSTRACT

One of the pioneer and important fields in the computer science area is cloud computing. The data within cloud computing are usually transformed to it from local storage; therefore, the security of this data is an important issue. To solve this data security issue, it is important that cloud service providers (CSPs) store encrypted versions of user data. Before transmitting data to the cloud provider, it was encrypted using traditional encryption schemes. Nevertheless, for these schemes, the private key must be provided to the server to be used for the decryption on the other side before any calculations, yielding a security risk and issue for the cloud data. Homomorphic encryption provides a capable solution to this issue since it enables calculations on encrypted data with no need to be decrypted and the private encryption key is not compromised. A new fully homomorphic encryption scheme to protect cloud data is proposed in this paper, it is called NAZUZ. The NAZUZ scheme is based on prime modular operations and encrypts messages by operating on each character without converting them to binary. NAZUZ security relies on the difficulty of factoring large integer numbers and introduces noise complexity to the plaintext through the number of CSP users.

Index Terms: Cryptography, Cloud, Data security, Data privacy, Information security

1. INTRODUCTION

The significance of cloud computing raised due to the fast and rapid progress of computer networks as well as the spread of big data. Cloud computing provides means to store and process huge amounts of data [1]. It provides users with suitable access to remote storage and computational resources that are flexible and on-demand. There is little control over the data in the cloud environment; therefore, the security, confidentiality, and integrity of cloud computing became an issue. The presentation of data leaks and the protection of personal privacy is crucial for both individuals and enterprises that are planning to move their data to cloud storage [2]. To protect the privacy of cloud data, data protection is considered a vital mechanism. To protect the data, either traditional encryption methods and techniques or homomorphic encryption methods are used. For the traditional methods, no process or calculations on the cloud-encrypted data can be performed before decrypting it, and this will result in putting the data at risk and compromising its security. On the other hand, decrypting the data is not required in homomorphic encryption and any operation required can be directly performed on the encrypted version of the data, plus the fact that the results were the same when performing the same calculation on both the original dataset as well as on the encrypted data. Homomorphic encryption has two general categories, partial homomorphic encryption (PHE) and fully homomorphic encryption (FHE). Either addition or multiplication is permitted on the encrypted data for PHE [3]. While on the hand, FHE allows a random number of additions and multiplications on the encrypted data, so it is more comprehensive [4]. The organization of the remaining sections of this paper is as follows: Section II presents the motivation behind the proposed work. Next, in Section III, a comprehensive review of the relevant literature is presented. A brief explanation of homomorphic encryption is illustrated in Section IV. In Section V, the proposed algorithm named NAZUZ is introduced. All the results and analysis of the proposed work are presented in Section VI including several case studies. A comparative analysis of the proposed algorithm is provided in Section VII. Then, Section VIII discusses the limitations of the work, and finally, the conclusion of the paper is in Section IX.

2. MOTIVATION OF THE WORK

The need of accessing private information anytime and anywhere increases. Individuals and enterprises deploy their private information onto cloud storage, and this requires addressing of extra amount of risks, which makes it challenging to maintain the security outlines such as data security, confidentiality, integrity, authentication, and privacy. For instance, in 2011, the PlayStation Network was hacked causing the leak of information for millions of user accounts such as passwords, physical addresses, credit card information, and other personal information. Later, Sony announced that they could have taken special protection by encrypting the data on their network [5]. Therefore, to protect users’ privacy, it is required from cloud service providers (CSPs) to save an encrypted version of the user’s data. There are several techniques that perform encryption on users’ data. However, as the data resides in cloud storage, it is required to be encrypted before performing any operation on the data. Privacy and confidentiality issues to the stored data might be caused. Homomorphic encryption allows performing computations on the encrypted data without decrypting it, and the results of the computations are the same as they were processed on the corresponding plaintext data. Thus, homomorphic encryption solves the problems of confidentiality and privacy of the stored data inside the cloud.

3. RELATED LITERATURE

The first homomorphic encryption was suggested by Rivest et al. [6] which was partially homomorphic encryption (PHA). Then RSA provided the multiplicative homomorphism [7]. Afterward, Yao, Goldwasser and Micali, Elgamal, Paillier [8]-[11] presented a PHA scheme. Subsequently, a FHE scheme suggested by Gentry [12] allows the calculation of any number of addition and multiplication and hence computing arbitrary functions of encrypted data. However, the scheme was based on somewhat homomorphic encryption (SWHE) which increases the length and noise of cipher text when calculation performs on the cipher text as shown in Fig. 1. Consequently, the authors of Dijk et al. [13] have introduced a FHE scheme that uses elementary modular arithmetic and use Gentry’s techniques to convert a somewhat homomorphic cryptosystem to a FHE scheme. Afterward, in Smart and Vercauteren [14], an improved version of the Smart-Vercauteren encryption scheme was proposed, which allowed several times a decrease in the cipher text and key lengths. In 2013, HElib software package was released by IBM which implements homomorphic encryption, which made many optimizations to make homomorphic evaluation run faster, focusing mostly on the effective use of the Smart-Vercauteren cipher text packing techniques [15]. In addition, in Xiao et al. [16], the authors have proposed homomorphic encryption in which the security of a homomorphism depends on the hardness of large integer factorization using symmetric keys. The authors also show how key size and computational time are reduced enough for practical deployment. Then, several authors worked on homomorphic encryption and also examined it in cloud computing systems. In Maha and Said [17] the authors have studied different homomorphic encryption cryptosystems such as El-Gamal, Paillier, RSA, and Gentry in a cloud computing environment. In addition, the application of an algebraic homomorphic encryption mechanism was introduced in Reem and Khaled [18], this mechanism was aimed at better security and was based on Fermat’s little theorem on cloud computing. In addition, in Hayward and Chiangb [19], the authors have proposed parallel processing for Gentry’s encryption and were tested in a private cloud computing domain. Furthermore, the authors of Frederik et al. [20] have introduced the simplified and structured wide definitions in the homomorphic encryption discipline and questioned whether presently existing applications need homomorphic encryption supposed as an explainable solution to their problems, both in theoretical, along with practical approaches. In Hamad and Sagheer [21], the authors have implemented FHE over integers named SAM and show how the algorithm meets both additive and multiplicative homomorphism.

thumblarge

Fig. 1. Main fully homomorphic encryption schemes after Gentry’s discovery [33]

Recently, Xiao et al. [22] have proposed a privacy data protection method for industrial field equipment based on FHE scheme. In addition, the authors of Hashim and Benaissa [23] proposed their FHE accelerator on a hardware platform to speed up the encryption process so that practical encryption time could be achieved. They argued an optimization on digital signal processing utilization on modern field programmable gate array (FPGA), Virtex7. Moreover, an efficient private database query proposal has been argued by Tan et al. [24], the protocol supports compound conditions with equality and order comparisons.

4. HOMOMORPHIC ENCRYPTION (HE)

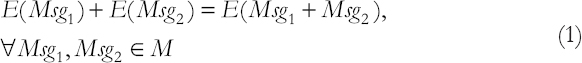
This section will illustrate the basics of homomorphic encryption theory, then explain the different types of (HE). Homomorphic encryption can be categorized into three different types FHE, SWHE, and PHE. An encryption scheme is called homomorphic over an operation “+” if it supports the following equation:

thumblarge

4.1. PHE

In PHE, either addition or multiplication is allowed regardless of the number of times. There are several useful examples of PHE such as RSA, Goldwasser-Micali, El-Gamal, Benaloh, and Paillier. While SWHE allows some types of operations with a limited number of times, some examples of SWHE are BNG by Dan et al. (Boneh-Goh- Nissim) [25] and Polly Cracker introduced by Fellows and Koblitz [26] in 1994. Nevertheless, FHE performs both addition and multiplication at the same time, and it can compute any operations, examples of FHE are Ideal Lattice-based FHE schemes [27], FHE schemes Over Integers [28], LWE-based FHE schemes [29], NTRU-like FHE schemes [30], Gen10 [31], and simple FHE scheme [32].

5. THE PROPOSED ALGORITHM (NAZUZ)

We have named our proposed algorithm NAZUZ; it is the nickname of the first author’s mother who passed away during performing his research study. Unlike DGHV and SDC schemes, our proposed scheme instead of converting each plaintext character into binary values (0, 1). NAZUZ converts each plaintext character into ASCII code and passes it to the encryption algorithm as,

thumblarge

Where Enc is the ciphertext, Msg is the message Msg ∈ [0,L−1], r is the noise, L is a big prime integer, Ks is the secret key generated by the key generation algorithm, and Iter is a counter added as extra noise to the plaintext, these all are resulting in one ciphertext for each character in the plaintext, the rest of this section illustrates NAZUZ algorithm in details.

Secret key generation Ks:

Generate L, where L a big prime number is, then generate rZn, where r is the noise and (r < L/4 or 2r < L/2), then calculate the secret key Ks as follows:

Choose multiple n prime numbers p1, p2, p3,…pn as secret keys, then calculate n as n = p1×p2×p3…×pn, calculate M as M = (p1+1)(p2+1)…(pn+1), then calculate large where Fi = set of prime numbers up to M, and then calculate the average value of the sum of all prime numbers as large, then choose a random number R that satisfies gcd(R,Navg_sum) = 1, then select Us as it is the number of existing users of the cloud system {Us1,Us2,…,Usn}, where Us ≥ 1, calculate θ(n)=(p1−1)…(p1−1), and calculate Q=Us×(θ(n) modNsum) and finally calculate Ks as Flowchart shown in Fig. 2:

thumblarge

Fig. 2. Key generation flowchart

thumblarge

Encryption Flowchart shown in Fig. 3:

thumblarge

Fig. 3. Encryption flowchart

thumblarge

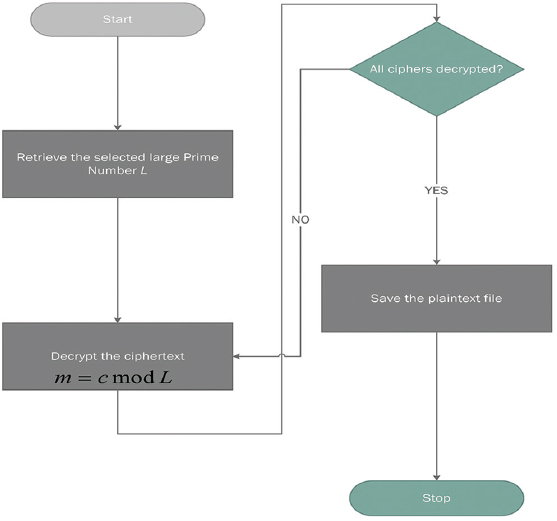
Decryption flowchart shown in Fig. 4:

thumblarge

Fig. 4. Decryption flowchart

thumblarge

Homomorphic evaluation:

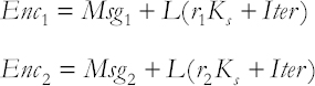
Suppose there are two ciphertexts Enc1 and Enc2 as:

thumblarge

Enc mod L=Msg, where Msg < L, otherwise we must take (Msg mod L)

Additive Homomorphism:

First, we illustrate the sum of two ciphertexts Enc1 and Enc2 denoted by (Enc+ = Enc1+Enc2)

thumblarge

But

thumblarge

Then

thumblarge

Multiplicative Homomorphism:

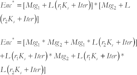
To begin with, we illustrate the multiple of two ciphertexts Enc1 and Enc2 denoted by (Enc* = Enc1*Enc2)

thumblarge

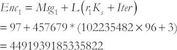
Since

thumblarge

6. RESULTS AND ANALYSIS

To test the proposed algorithm NAZUZ, we have implemented a simulation using Java programming language and tested it on a computer with 16 GB RAM, an Intel Core i7 processor, and the Windows 10 64-bit operating system. In the following, various case studies will be presented to demonstrate the generation of the secret key and its corresponding values and to show how these values are used for encrypting and decrypting the plaintext value.

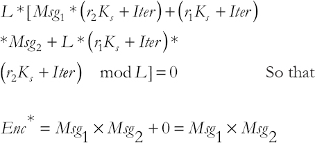
Case Study No.1

First, generate Ks as p1=3, p2=5, and p1=7, assume Us=10, θ (n)=2×4×6=48, n=3×5×7=105, M=(3+1) (5+1)(7+1)=192, Nsum=102001, Navg_sum=531 Q=10×(48mod102001)=480, R=5, Ks=(5×48)mod256=96, then choose a prime number L=457679, random numbers r1=102235482 and r2=782542926, assume Iter=3, and the messages are Msg1=97 and Msg2=98, then calculate the ciphertexts Enc1 and Enc2.

thumblarge
thumblarge

Proof of Additive Homomorphism:

thumblarge

Proof of Multiplicative Homomorphism:

thumblarge

Case Study No.2

This time we have tested NAZUZ on a plaintext file. Choose a prime number L=457679, a random number r=102235482, which is generated as illustrated in case study number one, and a text file that contains the message Msg = Hello This is my text to be: -->Encrypted “HELLOOOOW WORLD” please keep my file in a safe location. After encrypting the plaintext file, the ciphertext file contains:

4491939183962772 4491939184420471 4491939184878151 4491939185335840 4491939185793436 4491939186251188 4491939186708877 4491939187166473 4491939187624229 4491939188081920 4491939188539510 4491939188997273 4491939189454937 4491939189912635 4491939190370310 4491939190827905 4491939191285668 4491939191743342 4491939192200942 4491939192658687 4491939193116369 4491939193574005 4491939194031671 4491939194489350 4491939194947046 4491939195404732 4491939195862452 4491939196320120 4491939196777814 4491939197235500 4491939197693170 4491939198150853 4491939198608517 4491939199066195 4491939199523806 4491939199981487 4491939200439204 4491939200896880 4491939201354566 4491939201812245 4491939202269927 4491939202727606 4491939203185285 4491939203642964 4491939204100651 4491939204558275 4491939205016009 4491939205473680 4491939205931362 4491939206389035 4491939206846706 4491939207304351 4491939207762028 4491939208219787 4491939208677462 4491939209135134 4491939209592809 4491939210050506 4491939210508171 4491939210965781 4491939211423535 4491939211881208 4491939212338887 4491939212796577 4491939213254176 4491939213711932 4491939214169623 4491939214627213 4491939215084962 4491939215542644 4491939216000326 4491939216457998 4491939216915608 4491939217373360 4491939217831044 4491939218288645 4491939218746389 4491939219204003 4491939219661765 4491939220119426 4491939220577110 4491939221034788 4491939221492398 4491939221950153 4491939222407835 4491939222865502 4491939223323179 4491939223780877 4491939224238545 4491939224696230 4491939225153908 4491939225611523

Case Study No. 3

This time we have also tested NAZUZ on a plaintext file with different values for the algorithm. Choose a prime number L=15485863, a random number r=882235482, which is generated as illustrated in case study number one, and a text file that contains the message Msg= Hello This is my text to be:-->Encrypted “HELLOOOOW WORLD” please keep my file in a safe location. After encrypting the plaintext file, the ciphertext file contains:

1311569069567132820 1311569069582618703 1311569069598104567 1311569069613590440 1311569069629076220 1311569069644562156 1311569069660048029 1311569069675533809 1311569069691019749 1311569069706505624 1311569069721991398 1311569069737477345 1311569069752963193 1311569069768449075 1311569069783934934 1311569069799420713 1311569069814906660 1311569069830392518 1311569069845878302 1311569069861364231 1311569069876850097 1311569069892335917 1311569069907821767 1311569069923307630 1311569069938793510 1311569069954279380 1311569069969765284 1311569069985251136 1311569070000737014 1311569070016222884 1311569070031708738 1311569070047194605 1311569070062680453 1311569070078166315 1311569070093652110 1311569070109137975 1311569070124623876 1311569070140109736 1311569070155595606 1311569070171081469 1311569070186567335 1311569070202053198 1311569070217539061 1311569070233024924 1311569070248510795 1311569070263996603 1311569070279482521 1311569070294968376 1311569070310454242 1311569070325940099 1311569070341425954 1311569070356911783 1311569070372397644 1311569070387883587 1311569070403369446 1311569070418855302 1311569070434341161 1311569070449827042 1311569070465312891 1311569070480798685 1311569070496284623 1311569070511770480 1311569070527256343 1311569070542742217 1311569070558228000 1311569070573713940 1311569070589199815 1311569070604685589 1311569070620171522 1311569070635657388 1311569070651143254 1311569070666629110 1311569070682114904 1311569070697600840 1311569070713086708 1311569070728572493 1311569070744058421 1311569070759544219 1311569070775030165 1311569070790516010 1311569070806001878 1311569070821487740 1311569070836973534 1311569070852459473 1311569070867945339 1311569070883431190 1311569070898917051 1311569070914402933 1311569070929888785 1311569070945374654 1311569070960860516 1311569070976346315

NAZUZ has also been tested on different file sizes including large text file size of 93 MB, and as it is illustrated in Table 1, Figs. 5 and 6, the proposed algorithm has a better performance for file encryption and decryption.

Table 1: NAZUZ performance on different file sizes

thumblarge
thumblarge

Fig. 5. Encrypting different file sizes measured in seconds

thumblarge

Fig. 6. Decrypting different file sizes measured in seconds

6.1. Noise Complexity and Security Enhancement

The term “noise complexity” relates to introducing unpredictable variations during mathematical operations in FHE. This introduces a layer of security, making it arduous for unauthorized parties to extract meaningful information from encrypted data. These variations, termed “noise,” act as a barrier against decryption attempts without proper authorization.

6.2. Impact on Performance

While noise complexity significantly elevates security, it brings about a trade-off with performance. The inclusion of noise requires additional computational steps during decryption to handle its effects. This leads to increased processing time and resource utilization. This trade-off becomes particularly crucial when dealing with scenarios involving numerous users.

6.3. Strategies for Noise Management

To tackle the performance implications associated with noise complexity, several strategies are employed. These include monitoring noise levels, altering mathematical parameters, and employing controlled noise reduction techniques. These techniques are vital to ensure data integrity during decryption while maintaining acceptable performance levels.

6.4. Noise Complexity in Nazuz and Scalability Evaluation

The NAZUZ encryption approach integrates noise complexity intrinsically into the encryption process. As data undergo mathematical transformations, noise is introduced into the encrypted output. Our methodology encompasses noise management techniques, balancing security and performance considerations.

7. COMPARING NAZUZ TO DGHV AND SDC SCHEMES

The proposed algorithm (NAZUZ) has been compared to both DGHV and SDC schemes in terms of performance and it shows that the proposed algorithm works better than the other mentioned schemes, Table 2, Figs. 7-9 illustrate the comparison on different lengths of messages.

Table 2: Comparing performance of DGHV, SDC, and NAZUZ measured in millisecond

thumblarge
thumblarge

Fig. 7. Comparing NAZUZ to DGHV and SDC over a message of size 12 bytes

thumblarge

Fig. 8. Comparing NAZUZ to DGHV and SDC over a message of size 1800 bytes

thumblarge

Fig. 9. Comparing NAZUZ to DGHV and SDC over a message of size 2400 bytes

7.1. Limitations of the Work

The encryption process generates a ciphertext file that is larger than its corresponding plaintext file, and these results in the decryption process taking longer time than the encryption process.

8. CONCLUSION

A new dimension to cloud storage will be introduced using homomorphic encryption. The data will not be exposed at any stage so its confidentiality is guaranteed. Using FHE, the security of cloud computing will have a new concept and that is to perform calculations on encrypted data and produce the results without the knowledge of the original data, and the confidentiality of data is respected. In this paper, we have proposed a FHE scheme named NAZUZ to protect cloud data at rest; this is by saving an encrypted version of the user’s data. NAZAUZ works on converting each character of plaintext into a corresponding ASCII value, then passing it to the encryption algorithm. The results show that our proposed algorithm works better than other proposed algorithms in terms of security and performance, which works on encrypting large file sizes. NAZUZ provides very high security as it depends on the difficulty of factoring large integer numbers, which is still an open problem in mathematics. It also adds the complexity of noise to the plaintext, by taking the number of users of the cloud system. As well as the characteristic of FHE that allows performing calculations on ciphertext solves the problem of key management. It also generates different ciphertext even if the same character appeared more than once in the plaintext file. Therefore, it protects the plaintext file from being guessed or retrieved based on character repetition.

REFERENCES

[1] B. Alabdullah, N. Beloff and M. White. ”Rise of Big Data-Issues and Challenges”. Society National Computer Conference (NCC), Saudi Arabia, 2018.

[2] D. Gonzales, J. M. Kaplan, E. Saltzman, Z. Winkelman and D. Woods. ”Cloud-trust-a security assessment model for infrastructure as a service (IaaS) clouds”. IIEEE Transactions on Cloud Computing, vol. 5, no. 3, pp. 523-536, 2017.

[3] R. Hamza, A. Hassan, A. Ali, M. Bashir, S. Al Qhutani, T. Tawfeeg and A. Yousif. ”Towards secure big data analysis via fully homomorphic encryption algorithms”. Entropy, vol. 24, no. 4, 519, 2022.

[4] B. Vankudoth and D. Vasumathi. ”Homomorphic encryption techniques for securing data in cloud computing:A survey”. International Journal of Computer Applications, vol. 160, no. 6, pp. 1-5, 2017.

[5] K. Sangani. ”Sony security laid bare”. Engineering and Technology, vol. 6, no. 8, pp. 74-77, 2011.

[6] R. L. Rivest, L. Adleman and M. L. Dertouzos. ”On data banks and privacy homomorphisms. In:Foundations of Secure Computation”. Academic Press, New York, 1978, pp. 169-180.

[7] M. Alia. ”Combining public-key encryption with digital signature scheme. In:Advances in Intelligent Systems and Computing”. Springer, Germany, 2016, pp. 870-878.

[8] A. C. Yao. ”Protocols for Secure Computations. Proceedings of the 23rd Annual Symposium on Foundations of Computer Science (SFCS '82)”. IEEE Computer Society, 1982, pp. 160-164.

[9] S. Goldwasser and S. Micali. ”Probabilistic encryption”. Journal of Computer and System Sciences, vol. 28, no. 2, pp. 270-299, 1984.

[10] T. Elgamal. ”A public key cryptosystem and a signature scheme based on discrete logarithms”. IEEE Transactions on Information Theory, vol. 31, no. 4, pp. 469-472, 1985.

[11] P. Paillier. ”Public-key cryptosystems based on composite degree residuosity classes. In:Advances in Cryptology-Eurocrypt '99”. vol. 1592, Springer, Germany, 1999, pp. 223-238.

[12] C. Gentry. ”Fully Homomorphic Encryption Using Ideal Lattices. In:Proceedings of the Forty-First Annual ACM Symposium on Theory of Computing (STOC '09)”, 2009, pp. 169-178.

[13] M. Dijk, C. Gentry, S. Halevi and V. Vaikuntanathan. ”Fully homomorphic encryption over the integers. In:Advances in Cryptology-Eurocrypt”. Springer, Germany, vol. 6110, pp. 24-43, 2010.

[14] N. Smart and F. Vercauteren. ”Fully homomorphic encryption with relatively small key and ciphertext sizes. In:Public Key Cryptography-PKC. 2010, Springer, Germany 2010, pp. 420-443.

[15] J. H. Cheon, H. Choe, D. Lee and Y. Son. ”Faster linear transformations in HElib, revisited”. IEEE Access, vol. 7, pp. 50595-50604, 2019.

[16] L. Xiao, O. Bastani and I. L. Yen. ”An Efficient Homorphic Encryption Protocol for Multi-User Systems”. IACR Cryptology, Bellevue, WA, 2012.

[17] T. Maha and E. L. H. Said. ”Secure cloud computing through homomorphic encryption”. Computing Research Repository, vol. 1409, 2014.

[18] A. Reem and E. Khaled. ”Cloud Computing Algebra Homomorphic Encryption Scheme Based on Fermat's Little Theorem”. The American Society of Engineering Education, United States, 2013.

[19] R. Hayward and C. Chiangb. ”Parallelizing fully homomorphic encryption for a cloud environment”. Journal of Applied Research and Technology, vol. 13, no. 2, pp. 245-252, 2015.

[20] A. Frederik, C. Boyd, C. Carr, K. Gjøsteen, A. J¨aschke, C. A. Reuter and M. Strand. ”A Guide to Fully Homomorphic Encryption”. vol. 1192. IACR Cryptology, Bellevue, WA, 2015.

[21] S. S. Hamad and A. M. Sagheer. ”Design of fully homomorphic encryption by prime modular operation”. Telfor Journal, vol. 10, no. 2, pp. 118-122, 2018.

[22] F. Xiao, J. Wang, M. Wei, C. Liu, V. Le and J. Xu. ”Privacy Data Protection Scheme of Industrial Field Equipment Based on Fully Homomorphic Encryption. In:2023 International Conference on Information Networking (ICOIN)”. Bangkok, Thailand, 2023, pp. 236-241.

[23] S. Hashim and M. Benaissa. ”Fully Homomorphic Encryption Accelerator Using DSP Embedded Multiplier. In:2023 15th International Conference on Computer Research and Development (ICCRD)”. Hangzhou, China, 2023, pp. 278-284.

[24] B. H. M. Tan, H. T. Lee, H. Wang, S. Ren and K. M. M. Aung. ”Efficient private comparison queries over encrypted databases using fully homomorphic encryption with finite fields”. IEEE Transactions on Dependable and Secure Computing, vol. 18, no. 6, pp. 2861-2874, 2021.

[25] B. Dan, G. Eu-Jin and N. Kobbi. ”Evaluating 2-DNF formulas on ciphertexts. In:Proceedings of Theory of Cryptography Conference”. vol. 3378, 2005, pp. 325-341.

[26] M. Fellows and N. Koblitz. ”Combinatorial Cryptosystems Galore!. In:Second International Conference on Finite Fields:Theory, Applications, and Algorithms August (Contemporary Mathematics) of Finite Fields:Theory, Applications, and Algorithms, vol. 168, 1993, pp. 51-61

[27] G. Craig. ”A Fully Homomorphic Encryption Scheme. Ph.D. Dissertation. Stanford University, 2009.

[28] L. Cardoso dos Santos, G. Rodrigues Bilar and F. Dacêncio Pereira. ”Implementation of the fully homomorphic encryption scheme over integers with shorter keys. In:2015 7th International Conference on New Technologies, Mobility and Security (NTMS), Paris, 2015, pp. 1-5.

[29] R. Oded. ”On Lattices, Learning with Errors, Random Linear Codes, and Cryptography. In:Proceedings of the Thirty-Seventh Annual ACM Symposium on Theory of Computing (STOC '05)”, 2005, pp. 84-93.

[30] H. Jeffrey, P. Jill and J. S. Joseph. ”NTRU:A Ring-Based Public Key Cryptosystem. In:International Algorithmic Number Theory Symposium”. Springer, Germany. pp. 267-288, 1998.

[31] G. Craig. ”Computing arbitrary functions of encrypted data”. Communications of the ACM, vol. 53, no. 3, pp. 97-105, 2010.

[32] J. Li, D. Song, S. Chen and X. Lu. ”A Simple Fully Homomorphic Encryption Scheme Available in Cloud Computing. In:2012 IEEE 2nd International Conference on Cloud Computing and Intelligence Systems”. Hangzhou, 2012, pp. 214-217.

[33] A. Acar, H. Aksu, A. S. Uluagac and M. Conti. ”A survey on homomorphic encryption schemes:Theory and implementation”. ACM Computing Surveys. vol. 51, no. 4, pp. 1-35, 2018.